This article covers how to manage payment profiles and methods for both recurring payments and subscription billing, and more.
Subscriptions Explainer
Find comprehensive guidance on managing subscriptions, including billing, payment methods, and troubleshooting issues within the BETA platform. Access tips for effective subscription management.
Payment profiles link a climber to a customer ID provided by your payment processor (e.g., Stripe or GoCardless). These profiles store secure payment methods, such as saved card details or bank mandates, enabling automated billing without requiring a physical card.

Add cards or mandates manually or through Stripe terminals; climbers can also handle this via Member's Home. Note, this can be done both if a climber profile has an existing Payment Profile on their profile or not.
Update default payment profiles to ensure smooth billing, especially during expirations or after profile merges.
Update default payment methods to ensure smooth billing, especially during expirations or after profile merges.
Each profile can have a unique tax ID set for billing purposes, if you require to enter a tax ID in invoice. This tax identification number will be displayed on all invoices and receipts generated for the profile, helping with business expense tracking and tax compliance.
Delete saved payment methods directly from Profile » Transactions » Manage Payment Methods.


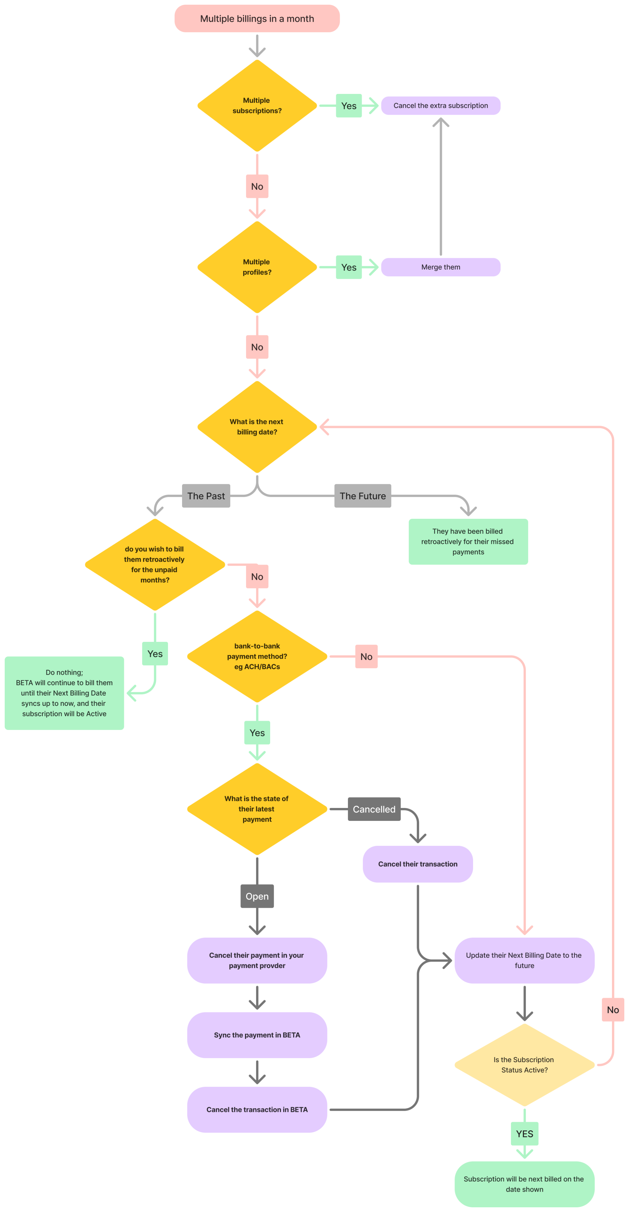
If a single profile has multiple active subscriptions:
Navigate to their profile, Transactions > Subscriptions › Subscription Management
Cancel a recurring auto-billing subscription:
Retain only one subscription to ensure a single billing.
An Example of how this can happen
Climber A has purchased multiple subscriptions; Climber A paying for Climber B
If the customer has multiple profiles, each with active subscriptions:
Use the search to searach using their email/s or name or surname alone to look for other similar profiles
Merge visitor profiles: Combine the profiles into one to consolidate their subscriptions.
Cancel a recurring auto-billing subscription: Cancel the duplicate subscriptions.
Mange Payment Profiles & Payment methods: Assign a default payment profile and method for the merged profile.
An Example of how this can happen
Climber A has purchased a subscription, and then purchased or was sold another using different profile
If a payment method was added to a subscription with an overdue billing date, BETA will trigger payments for all missed payments. You can check this by:
Navigate to their profile, Transactions > Subscriptions › Subscription Management
Check the Status of their subscription:
if their subscription is Active, they were billed for all their missed payments
if their subscription is Overdue, BETA will continue to bill them for all their missed payments
if their subscription is Processing, BETA has actively submit a transaction to their billing method’s payment provider
date of the Next Billing Date, in the Overview Page
if the Next Billing Date is ±3-7 days in the past, and there is a processing payment -
if the Next Billing Date is one/multiple billing period/s in the past, BETA will continue to bill them for all their missed payments. BETA automatically processes
An Example of how this can happen
Let’s say Climber A has a subscription that began on January 01, but no valid payment method was on file. Meaning they have a subscription remains unpaid from their January 01. In June, they add a payment method to their subscription.
On adding the payment method, BETA processes the subscription's retroactive payments automatically.
Meaning: Climber A is billed for all unpaid months since January 01 (January through June).
Their billing cycle remains tied to the original subscription start date, so subsequent payments will continue on the 1st of each month unless the billing date is manually adjusted.
Multiple Billings for a Subscription
If a customer is being billed multiple times for their subscription, there are a few possible reasons for this issue. Follow these steps to identify and resolve the situation effectively.
If a visitor lacks a payment method for their recurring subscription, you can resolve this in two ways:
Capture Visitor’s Payment Method - The Missing Payment Method POP-UP
"Climber Needs Payment Method" pop-up highlights that there is an issue with the profile’s Payment Profile.
During the online checkout process, there is this option which people can disable (see screenshot below) - by default this is enabled.

Having this option for visitors is a compliance requirement when storing payment methods. If interested, here is the specific documentation in Stripe that BETA needs to follow to be compliant.
If you want to see who have a missing payment, there is a report that can be generated in the Subscription page.
Please note, this report takes a few minutes to process, as it pings Stripe for each member payment method status. Report: Export Recurring Subscriptions
Yes, retroactive payments are handled automatically if the new mandate is attached to the existing subscription. However, the original billing date remains unchanged unless updated manually. For instance, if your subscription begins Jan 1 and you activate a mandate on Jan 8, the payment will retroactively cover the period from Jan 1. If a separate subscription is created, the billing will start from that new subscription’s purchase date.
More information here
» Mange Payment Profiles & Payment methods
Yes, visitors can access their subscription details through the Visitor’s Home portal or the BETA App to update their payment methods, or cancel their subscriptions.
Visit the dedicated help article » Set Up a Payment Method as a Visitor
Learn how to control this for your visitors » Gym Subscription Settings
The subscription will remain active but marked as overdue until a valid payment method is added. Once a payment method is added, BETA will backdate their unpaid months on their recurring subscription.

Still Lost? We’ve got you covered!
Use the search box on the main Help to search the entire list of available help guides, or drop your question in the Support Chat!